当前位置: 首页 > e馆:线上展馆 > 怡安企业服务(上海)有限公司
企业信息







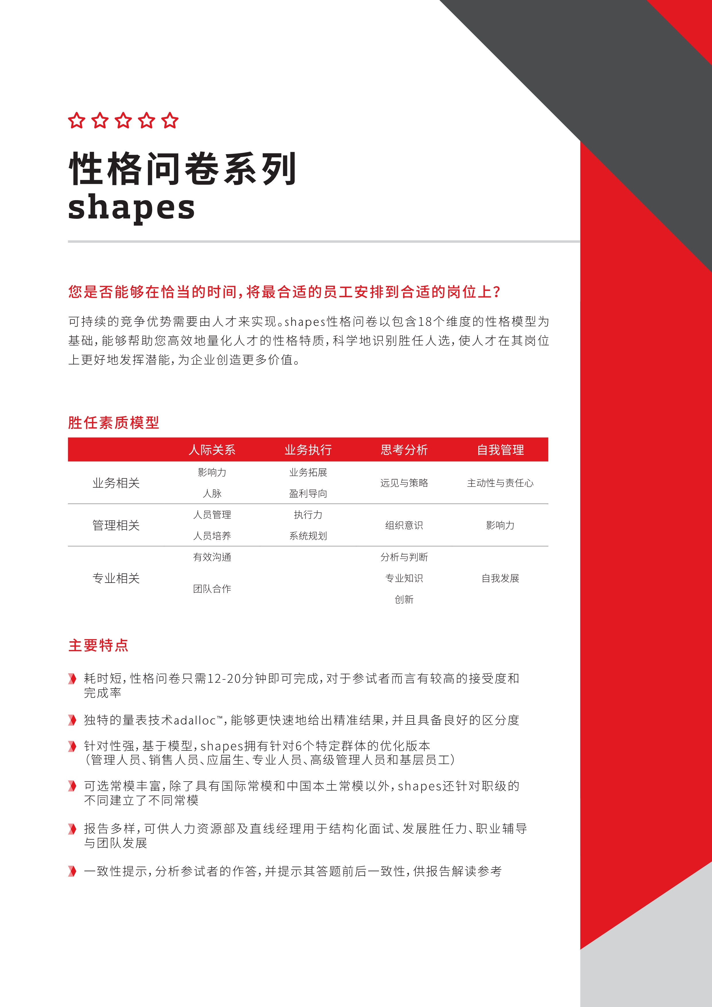
产品展示

关于科博会 | 关于北京市贸促会 | 联系我们

主办:中国国际贸易促进委员会北京市分会 建设运维:北京市贸促会信息中心

京ICP证12017809号-3| 京公网安备100102000689-3号